Schlagwort-Archiv: Authentifizierung
Authentifizierung- und Verschlüsselung
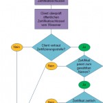
Wenn ein Anwender auf einen Server im Internet zugreift, muss gewährleistet sein, dass es sich hierbei auch um den Server handelt, der er vorgibt zu sein. Etwas praktischer ausgedrückt und in Verbindung mit Exchange-Servern, möchte der Anwender sicher sein, dass es sich z.B. beim Zugriff auf Outlook Web App, auch um den CAS-Server handelt, für …





